科学研究

科研进展

当前您的位置: 首页 > 科学研究 > 科研进展 > 正文

张乃生教授科研团队揭示“肠源性乳腺炎”的新机制

来源:tyc122ccvip 发布日期:2022-12-18

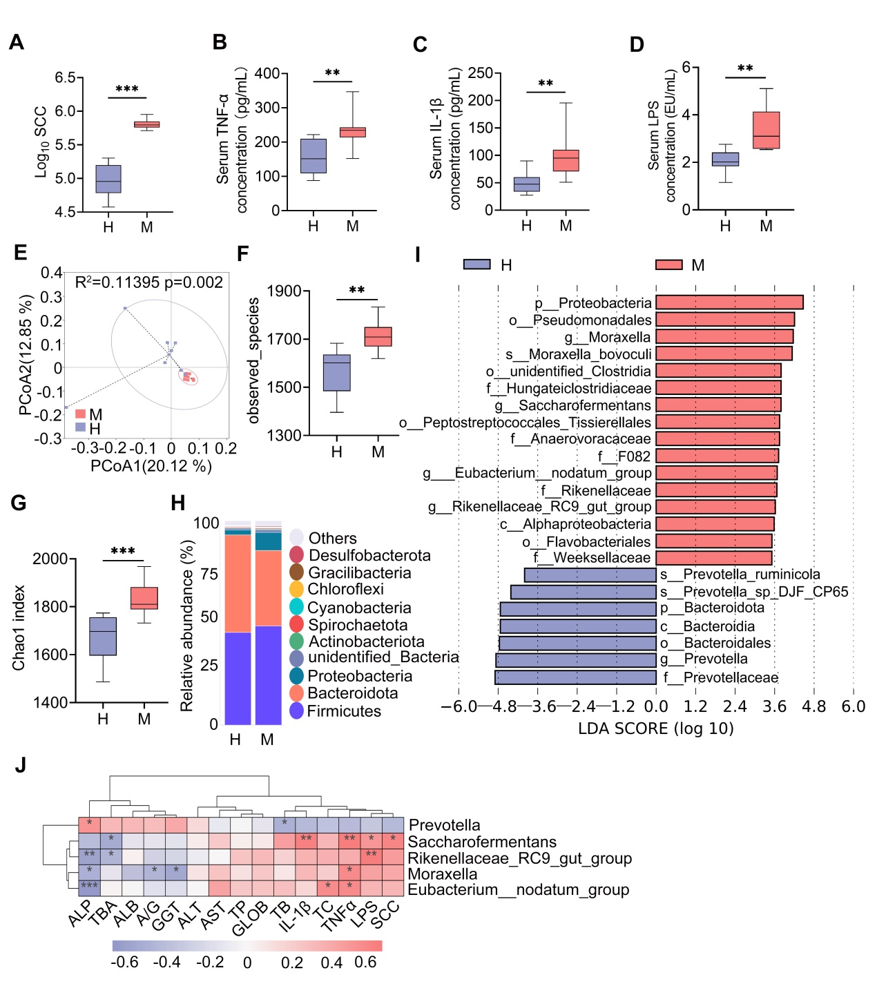
   张乃生/付云贺课题组基于团队的前期研究结果,推测乳腺炎的发生除了与传统认为的外界病原感染有关外,尚存在内源性致病途径,并提出“肠源性乳腺炎”这一病理学概念。本研究通过奶牛乳腺炎病例,聚焦奶牛瘤胃微生物,发现瘤胃菌群紊乱可通过引起低度内毒素血症,损害机体抗炎酶活性,从而诱发系统性炎症和乳腺炎。相关研究成果于12月1日在线发表于国际学术期刊《Microbiome》《Gut dysbiosis induces the development of mastitis through a reduction in host anti-inflammatory enzyme activity by endotoxemia》。本研究再次佐证课题组之前提出的“肠源性乳腺炎”这一病理学假设,并表明肠道菌群紊乱诱导的内毒素血症是诱导乳腺炎发生关键因素,这为深入认识和破解乳腺炎发病机制,以及靶向“肠-乳轴”防治乳腺炎提供了理论指导。

   赵才军和胡晓宇为并列第一作者,该研究得到了国家自然科学基金优秀青年基金和面上项目的资助。

   论文链接:doi: 10.1186/s40168-022-01402-z

           相关图片:



联系我们

公司电话:0431-87836150

动物医院电话:0431-87836297 或 87836298

版权所有 tyc122cc-VIP(认证太阳成集团)-Official Platform