在禽流感病毒的大家族中,H9N2亚型禽流感病毒逐渐成为不可忽视的重要成员。它自20世纪90年代起,就在亚洲和非洲多国肆虐,给家禽养殖业带来了巨大的经济损失。其低致病性易被忽视、宿主范围广泛、抗原漂移导致进化分支增多以及频繁的基因重配,都使得H9N2禽流感病毒的防控难度加大,也让探索其适应性进化机制变得极为迫切。
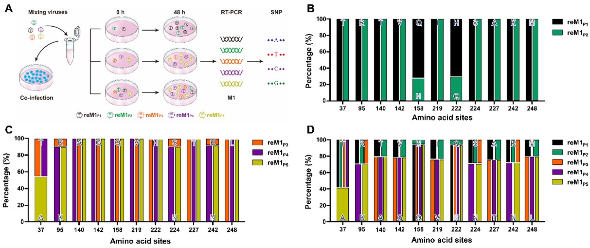
近期,tyc122ccvip丛彦龙教授团队一项发表于国际权威杂志《Proceedings of the National Academy of Sciences of the United States of America(PNAS)》的研究《Molecular patterns of matrix protein 1 (M1): A strong predictor of adaptive evolution in H9N2 avian influenza viruses》取得了重大突破。该研究聚焦于H9N2禽流感病毒的基质蛋白M1,深入探究了M1基因模式与病毒适应性进化之间的紧密联系。研究人员对3,561株H9N2禽流感病毒进行分析,发现M1存在5种主要进化模式,这些模式与该亚型病毒的流行优势密切相关,其中M1P5基因模式的作用尤为显著。
在病毒复制的关键环节,M1P5模式展现出独特的进化优势。它能加快病毒脱壳进程,使病毒更快地释放vRNPs进入细胞质,为后续的复制奠定基础。在病毒聚合酶活性方面,M1P5模式可显著提升vRdRp的聚合酶活性,促进病毒vRNA和mRNA的合成,进而增加病毒的复制和转录效率。同时,M1P5模式还能增强vRNPs从细胞核向细胞质的输出效率,使更多的vRNPs能够顺利地参与病毒的组装过程。而且,M1P5在细胞膜上的积累迅速,与HA的相互作用更强,由此极大地促进了病毒的出芽和释放,让病毒能够更高效地感染新的细胞。不仅如此,携带M1P5模式的H9N2禽流感病毒在增殖和传播能力上也表现卓越。在体外生长竞争实验中,M1P5模式病毒的增殖能力明显快于其他模式病毒。在体内实验中,接种该模式病毒的鸡只,其气管和泄殖腔中的病毒滴度更高。上述研究结果表明,M1P5模式病毒具有更强的复制适应性、竞争适应性以及传播适应性。



此项研究成果意义非凡。对于H9N2禽流感病毒的防控工作而言,深入了解M1基因模式与病毒适应性进化的关系,有助于建立更有效的监测策略。通过实时监测M1基因模式的变化,能够及时发出疫情预警,为防控决策提供有力依据。在疫苗研发领域,鉴于M1P5模式在病毒复制和传播中的关键作用,以其为靶点设计疫苗,有望大幅提高疫苗的免疫原性和保护效力,为抵御H9N2禽流感病毒提供更坚实的屏障。该项研究成果得到了国家自然科学基金面上项目“M1基因多态性对我国H9N2亚型禽流感病毒适应性影响(32072893)”的资助。